2022. 2. 28. 00:40ㆍ프로젝트
* 항해99 5기 클론코딩
- 제목: Market Kurly
- 설명: 당일 수확 채소, 과일, 맛집 음식까지 내일 아침 문 앞에서 만나요!
* 주소: http://marketkurlyclone.s3-website.ap-northeast-2.amazonaws.com/
React App
marketkurlyclone.s3-website.ap-northeast-2.amazonaws.com
* 영상: https://youtu.be/nQC_6kRNjnY
* 기간
- 2022년 2월 18일 ~ 24일
* 스택: React / Spring
* 참여인원
- 프론트엔드 : 오예준, 최종현
- 백엔드 : 고혜지, 최규원, 김가은
* 사용 기술(백엔드)
- Spring boot
- JPA
- Spring security
- H2
- MySql
- AWS
- Git Hub
- S3
* 주요 기능
- 전체 상품 조회하기, 세부 상품 조회하기
- 장바구니 담기, 수정, 삭제하기
- 장바구니에 있는 상품 주문하기
- (포토)리뷰 작성하기
- 이미지 파일 S3에 저장, 댓글 삭제 시 S3의 이미지도 삭제
* Issue
LazyInitializationException 발생 → fetchType을 EAGER로 바꾸거나, repository를 통해 조회
MySql 연결 후 에러 발생 → 칼럼에 예약어 desc가 사용되서 변수명 변경
* 깃헙
- 프론트: https://github.com/oagree0123/MarketKulry_clone
GitHub - oagree0123/MarketKulry_clone: hh99 marketkulry clone
hh99 marketkulry clone. Contribute to oagree0123/MarketKulry_clone development by creating an account on GitHub.
github.com
- 백: https://github.com/paran22/marketClone
GitHub - paran22/marketClone
Contribute to paran22/marketClone development by creating an account on GitHub.
github.com
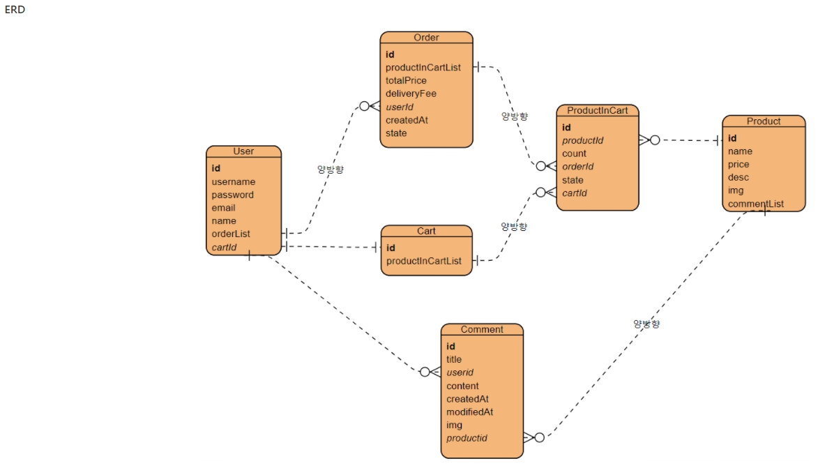
* ERD

* API 설계





* 구현 예정 화면



* S.A.

'프로젝트' 카테고리의 다른 글
| [실전프로젝트] Zzz...꿈깨의 오류제보 사례 & 개선 (0) | 2022.04.13 |
|---|---|
| Q) 과연 내 서비스는 언제 죽을까? 한계를 알아보자 (0) | 2022.03.31 |
| 미니프로젝트02 : Pic! 다양한 이미지를 구경하고 소통해보세요! (0) | 2022.02.17 |
| 항해99: 1주차 미니프로젝트 회고 (0) | 2022.01.13 |
| <항해99> 5기 8조 S.A(Starting Assignment) : 오늘 이 디저트 어때? (0) | 2022.01.10 |